廣東中專升學網為廣東初中升學考試民間信息交流平臺,本站主要為廣東中考生提供中專、中職、技校的擇校、報考指導服務,權威信息請以廣東省教育考試院和各中職招生院校官方信息為準。
廣東中專升學網為廣東初中升學考試民間信息交流平臺,本站主要為廣東中考生提供中專、中職、技校的擇校、報考指導服務,權威信息請以廣東省教育考試院和各中職招生院校官方信息為準。
廣東中職招生簡章為大家帶來2023年廣東省培英職業技術學校招生簡章的詳細講解,希望能幫助大家順利備考哦。預祝大家考試成功哦。

2023年廣東省培英職業技術學校招生簡章
一、學校簡介
廣東省培英職業技術學校隸屬于廣東省教育廳,公益一類事業單位,是全省唯一一所以招收視力殘疾、聽力殘疾、言語殘疾、肢體殘疾類型學生為主的中等職業學校,學制三年,國家承認學歷。學校共設12個專業,本年度9個專業招生(詳見計劃表)。學校全部教學、生活設施按無障礙標準設計建設,可滿足各類殘疾人學習、生活的特殊需要。
二、辦學優勢
廣東省省直文明單位;
廣東省殘疾人之家;
廣東省特殊教育先進單位 ;
廣東省廣州亞運會、亞殘運會先進單位 ;
廣州亞殘運會志愿者助殘扶殘實訓基地 ;
廣東省國家通用盲文(視障教育信息化建設)研究與推廣中心;
廣東省國家通用手語研究與推廣中心;
多名教師先后被教育部、中國殘聯評為“交通銀行特教園丁”,獲得“全國優秀教師”“全國優秀教育工作者”“南粵優秀教師”“南粵優秀教育工作者”“廣東省中小學名班主任”“廣東省特殊教育優秀教師”“廣東職教教學名師”“廣東省最美中職班主任”“廣東省特級教師”等榮譽稱號。
三、招生計劃
招生計劃表

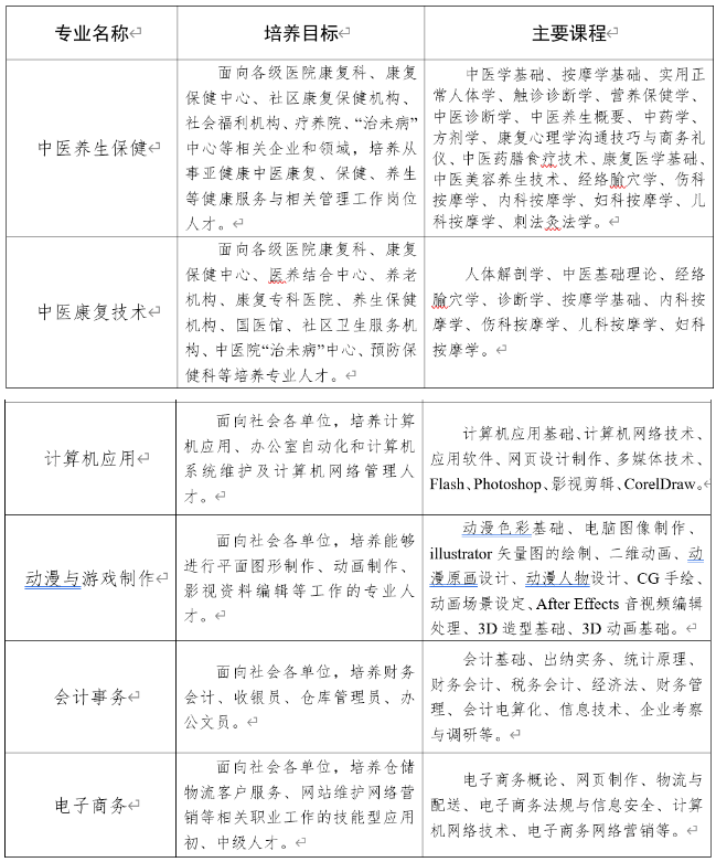
四、專業介紹


五、收費標準及資助政策
(一)收費標準

經廣東省發改委批準(收費許可證編號:粵費008009號),我校收費標準如下:單位:元
收費標準表
(二)根據上級部門批準,入讀我校的殘疾學生只需繳納如下費用:單位:元

注:1.校服、床上及生活用品費為一次性收費,畢業后歸個人所有。
2.儲物膠箱在畢業時能完好交回的,可退回全額押金。
(三)在校殘疾學生享受的資助政策
1.免收學費、住宿費、教材資料費;
2.國家助學金:全日制正式學籍的在校一、二年級學生可申請,資助標準:2000元/年;
3.在校期間享受財政發放伙食補貼:400元/月,一年按10個月計發;
4.醫療保險:學生需購買醫保及校園意外保險。該項經費暫由財政資助,殘疾學生免繳。
六、招生要求與報名須知
(一)招生要求
1.招生對象:主要招收視力殘疾、聽力殘疾、言語殘疾、肢體殘疾類型,且具備學習及生活自理能力的殘疾學生;另根據報名情況,可招收部分健全學生。
2.招生年齡:2008年9月1日前出生
3.招生范圍:本省及周邊省份學生
4.報名方式:
(1)到戶口所在地縣級或以上殘聯報名,填寫招生報名表,交初中(或高中)畢業證書、身份證、戶口簿(戶主及本人頁)、殘疾人等級證、父母雙方(或監護人)身份證的復印件,以及近期正面免冠小一寸彩色照片2張。以上復印件各交1份,統一用A4規格紙張,便于歸檔存查。
(2)直接來學校學生科現場報名,資料同上。
5.招生方式:筆試、面試相結合,擇優錄取。
6.特別提示:
(1)為保障學生的健康、安全,維護正常的教育教學秩序,確保完成學業,根據有關招生工作指引:不招收患有嚴重精神病、重癥或難治性癲癇病、嚴重心臟病或其它重大疾病的學生。家長必須在面試時如實告知學校,如有意隱瞞,一切后果和法律責任自負。
(2)學生及家長(或監護人)必須如實告知學生心理健康情況,簽訂《入學前考生心理健康承諾書》,若有隱瞞心理疾病,或其他不滿足住校學習生活條件的心理問題等,自愿承擔退學責任。
(二)報名須知
1.報名時間:即日起開始接受報名
2.學校代碼:8800028
3.學校地址:廣東省廣州市天河區白石崗21號(匯景新城西門匯景實驗學校對面)
以上就是有關2023年廣東省培英職業技術學校招生簡章的內容,僅供參考,最終情況請以報考當年實際情況為準。更多廣東中職中專技工招生信息、廣東中考資訊,廣東技校資訊,敬請關注廣東初中升學網,也可以點擊>>加入微信群獲取專業老師指導。填寫文章結尾處報名表即可預留學位,我們會安排專業老師與您聯系,提供一對一報名咨詢服務。
文章來源于:https://mp.weixin.qq.com/s/tN4YB7VtF6Sam20pkfLTRg,(如有侵權,請聯系我們刪除,聯系方式:swhzw@vip.qq.com)
本文標題:2023年廣東省培英職業技術學校招生簡章@中考生,快來測一測適合報考的學校吧!
根據模考/估分情況,測算錄取概率,提供針對性的升學方案...我是:
考生情況:
填寫信息,獲取結果:
免責聲明
掃一掃添加企業微信
與廣東中專升學專業老師, 一對一咨詢,在線實時為你解答疑問!