廣東中專升學網為廣東初中升學考試民間信息交流平臺,本站主要為廣東中考生提供中專、中職、技校的擇校、報考指導服務,權威信息請以廣東省教育考試院和各中職招生院校官方信息為準。
廣東中專升學網為廣東初中升學考試民間信息交流平臺,本站主要為廣東中考生提供中專、中職、技校的擇校、報考指導服務,權威信息請以廣東省教育考試院和各中職招生院校官方信息為準。
廣東技校為大家帶來廣東省培英職業技術學校招生計劃多少的詳細講解,希望能幫助大家順利備考哦。預祝大家考試成功哦。

廣東省培英職業技術學校招生計劃多少?
廣東省培英職業技術學校隸屬于廣東省教育廳,公益一類事業單位,是全省唯一一所以招收視力殘疾、聽力殘疾、言語殘疾、肢體殘疾類型學生為主的中等職業學校,學制三年,國家承認學歷。學校共設12個專業,本年度9個專業招生(詳見計劃表)。
學校全部教學、生活設施按無障礙標準設計建設,可滿足各類殘疾人學習、生活的特殊需要。
經省教育廳同意,2023年學校計劃招收新生110人,殘疾人需有視力、聽力、言語、肢體殘疾等級證,且無其他重大疾病(詳見特別提示),生活能自理,具有相關專業學習能力,取得初中或以上學歷的學生(視力殘疾學生適當放寬學歷要求)。
一、招生計劃表

*備注:電子商務專業、計算機應用專業是我校與廣州城建職業學院聯合舉辦的“中高職貫通培養班(三二分段)”,實行“3+2”學制,前3年在我校學習,合格學生由我校頒發中等職業教育畢業學歷證書;3年后進行轉段選拔考核,通過考核的學生,后2年在廣州城建職業學院學習(學雜費自理。學費標準可查詢該校網站,可享受國家和省內殘疾人大學生資助政策,詳情請查閱:粵殘聯﹝2022﹞93號文件),學習成績合格學生由廣州城建職業學院頒發高等職業教育畢業學歷證書。
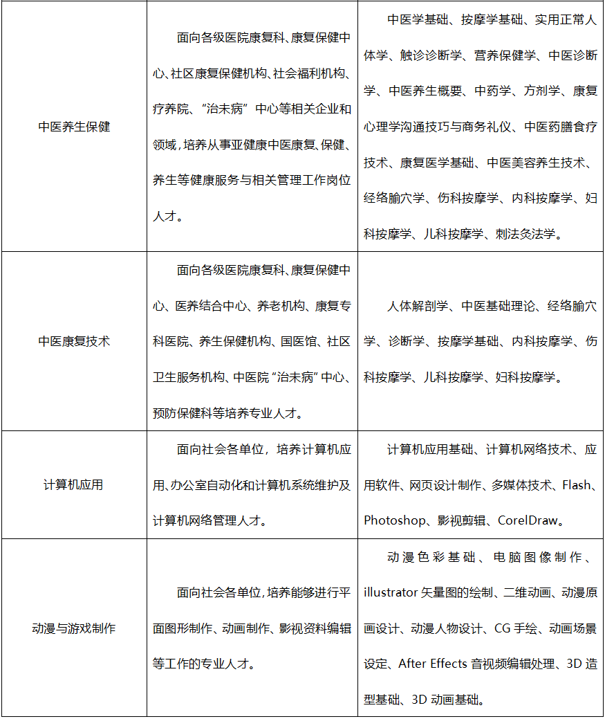
二、專業簡介


以上就是有關廣東省培英職業技術學校招生計劃多少的內容,僅供參考,最終情況請以報考當年實際情況為準。更多廣東中職中專技工招生信息、廣東中考資訊,廣東技校資訊,敬請關注廣東中職中專網,也可以點擊>>加入微信群獲取專業老師指導。填寫文章結尾處報名表即可預留學位,我們會安排專業老師與您聯系,提供一對一報名咨詢服務。
本文標題:廣東省培英職業技術學校招生計劃多少?@中考生,快來測一測適合報考的學校吧!
根據模考/估分情況,測算錄取概率,提供針對性的升學方案...我是:
考生情況:
填寫信息,獲取結果:
免責聲明
掃一掃添加企業微信
與廣東中專升學專業老師, 一對一咨詢,在線實時為你解答疑問!