廣東中專升學網為廣東初中升學考試民間信息交流平臺,本站主要為廣東中考生提供中專、中職、技校的擇校、報考指導服務,權威信息請以廣東省教育考試院和各中職招生院校官方信息為準。
廣東中專升學網為廣東初中升學考試民間信息交流平臺,本站主要為廣東中考生提供中專、中職、技校的擇校、報考指導服務,權威信息請以廣東省教育考試院和各中職招生院校官方信息為準。
廣東省培英職業技術學校隸屬于廣東省教育廳,公益一類事業單位,是全省唯一一所以招收視力殘疾、聽力殘疾、言語殘疾、肢體殘疾類型學生為主的中等職業學校,學制三年,國家承認學歷。學校共設12個專業,本年度9個專業招生(詳見計劃表)。學校全部教學、生活設施按無障礙標準設計建設,可滿足各類殘疾人學習、生活的特殊需要。

經省教育廳同意,2023年學校計劃招收新生110人,殘疾人需有視力、聽力、言語、肢體殘疾等級證,且無其他重大疾病(詳見特別提示),生活能自理,具有相關專業學習能力,取得初中或以上學歷的學生(視力殘疾學生適當放寬學歷要求)。
一、招生計劃表

*備注:電子商務專業、計算機應用專業是我校與廣州城建職業學院聯合舉辦的“中高職貫通培養班(三二分段)”,實行“3+2”學制,前3年在我校學習,合格學生由我校頒發中等職業教育畢業學歷證書;3年后進行轉段選拔考核,通過考核的學生,后2年在廣州城建職業學院學習(學雜費自理。學費標準可查詢該校網站,可享受國家和省內殘疾人大學生資助政策,詳情請查閱:粵殘聯﹝2022﹞93號文件),學習成績合格學生由廣州城建職業學院頒發高等職業教育畢業學歷證書。
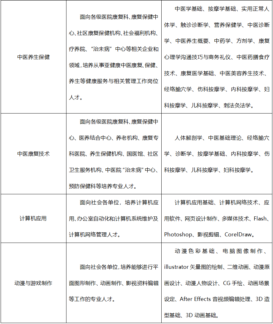
二、專業簡介


三、收費標準及資助政策
(一)收費標準
經廣東省發改委批準(收費許可證編號:粵費008009號),我校收費標準如下:單位:元

(二)根據上級部門批準,入讀我校的殘疾學生只需繳納如下費用:

注:1.校服、床上及生活用品費為一次性收費,畢業后歸個人所有。
2.儲物膠箱在畢業時能完好交回的,可退回全額押金。
(三)在校殘疾學生享受的資助政策
1.免收學費、住宿費、教材資料費;
2.國家助學金:全日制正式學籍的在校一、二年級學生可申請,資助標準:2000元/年;
3.在校期間享受財政發放伙食補貼:400元/月,一年按10個月計發;
4.醫療保險:學生需購買醫保及校園意外保險。該項經費暫由財政資助,殘疾學生免繳。
四、招生要求
1.招生對象
主要招收視力殘疾、聽力殘疾、言語殘疾、肢體殘疾類型,且具備學習及生活自理能力的殘疾學生;另根據報名情況,可招收部分健全學生。
2.招生年齡:2008年9月1日前出生
3.招生范圍:本省及周邊省份學生
4.報名方式
(1)到戶口所在地縣級或以上殘聯報名,填寫招生報名表,交初中(或高中)畢業證書、身份證、戶口簿(戶主及本人頁)、殘疾人等級證、父母雙方(或監護人)身份證的復印件,以及近期正面免冠小一寸彩色照片2張。以上復印件各交1份,統一用A4規格紙張,便于歸檔存查。
(2)直接來學校學生科現場報名,資料同上。
5.招生方式:筆試、面試相結合,擇優錄取。
6.特別提示
(1)為保障學生的健康、安全,維護正常的教育教學秩序,確保完成學業,根據有關招生工作指引:不招收患有嚴重精神病、重癥或難治性癲癇病、嚴重心臟病或其它重大疾病的學生。家長必須在面試時如實告知學校,如有意隱瞞,一切后果和法律責任自負。(2)學生及家長(或監護人)必須如實告知學生心理健康情況,簽訂《入學前考生心理健康承諾書》,若有隱瞞心理疾病,或其他不滿足住校學習生活條件的心理問題等,自愿承擔退學責任。
五、報名時間:即日起開始接受報名
六、學校代碼:8800028
七、學校地址:廣東省廣州市天河區白石崗21號(匯景新城西門匯景實驗學校對面)
郵編:510645
以上就是有關2024年廣東中職技能證書什么時候查成績的內容,僅供參考,最終情況請以報考當年實際情況為準。更多廣東中職中專技工招生信息、廣東中考資訊,廣東技校資訊,敬請關注廣東初中升學網,也可以點擊>>加入微信群獲取專業老師指導。填寫文章結尾處報名表即可預留學位,我們會安排專業老師與您聯系,提供一對一報名咨詢服務。
本文標題:廣東省培英職業技術學校2023年招生計劃@中考生,快來測一測適合報考的學校吧!
根據???估分情況,測算錄取概率,提供針對性的升學方案...我是:
考生情況:
填寫信息,獲取結果:
免責聲明
掃一掃添加企業微信
與廣東中專升學專業老師, 一對一咨詢,在線實時為你解答疑問!